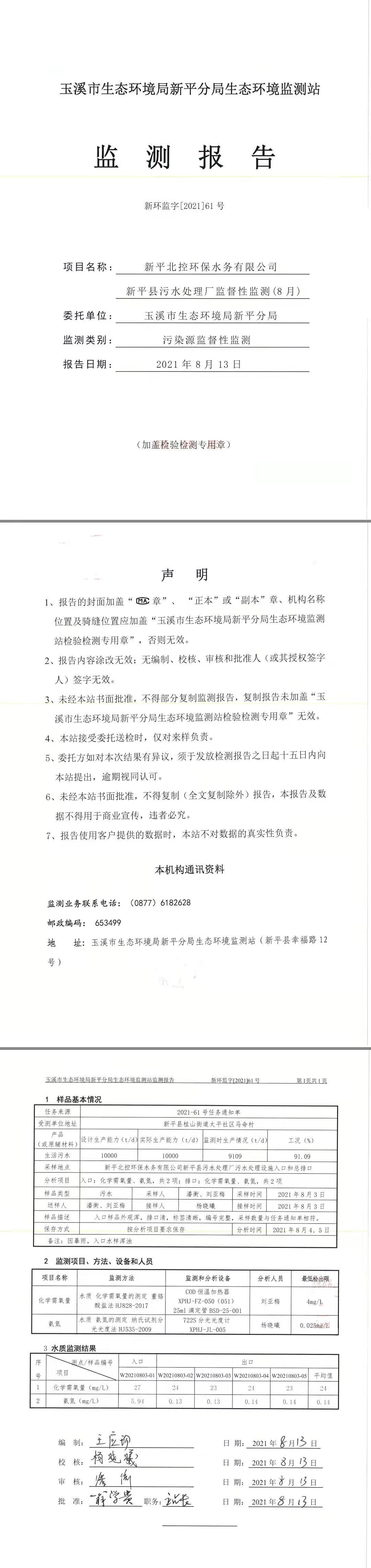
新平北控环保水务有限公司新平县污水处理厂监督性检测报告(2021年8月)


来源:新平县人民政府网 时间:2021-09-26 17:09   点击率:116打印】【关闭

新平北控环保水务有限公司新平县污水处理厂监督性检测报告(2021年8月).jpg


上一篇:新平北控环保水务有限公司新平县污水处理厂监督性检测报告(2021年9月)
下一篇:新平北控环保水务有限公司新平县污水处理厂监督性检测报告(2021年7月)

主办:新平彝族傣族自治县人民政府   承办:新平彝族傣族自治县人民政府办公室

联系电话:0877-7011521   联系地址:新平彝族傣族自治县桂山街道平山路42号

滇公网安备 53042702000008号 备案号:滇ICP备05002587号    网站标识码:5304270007

网站支持IPv6